Matplotlibのサーフェスプロット#
※記事内に商品プロモーションを含むことがあります。
公開日
この記事では、Matplotlibでサーフェスプロットを出力する方法を解説します。サーフェスプロットでは、複数のデータ点に囲まれた面を描画します。
サーフェスプロットの基本#
plt.subplots()
のsubplot_kw
オプションに{'projection': '3d'}
という辞書形式データを与えることで、3次元のプロットになります。サーフェスプロットとするには、さらにax.plot_surface()
メソッドを使います。
ax.plot_surface()
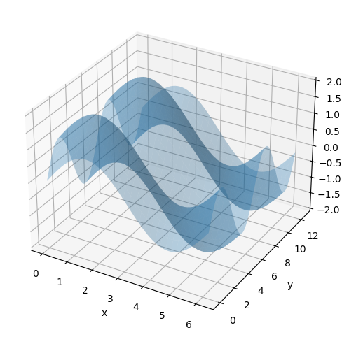
メソッドにはデータ点のx, y, z座標を与えます。以下に例を示します。
import matplotlib.pyplot as plt
import numpy as np
x = np.arange(0, 2*np.pi, 0.1)
y = np.arange(0, 4*np.pi, 0.1)
X, Y = np.meshgrid(x, y)
Z = np.sin(X) + np.sin(Y)
fig, ax = plt.subplots(figsize=(6, 6), subplot_kw={'projection': '3d'})
ax.plot_surface(X, Y, Z)
ax.set_xlabel("x")
ax.set_ylabel("y")
ax.set_zlabel("z")
plt.show()

なお、変数X
, Y
, Z
はいずれも同じ大きさの2次元配列となります。
print(X.shape)
print(Y.shape)
print(Z.shape)
(126, 63)
(126, 63)
(126, 63)
ax.plot_surface()
メソッドの主なオプションを以下に示します。
引数 |
型 |
説明 |
---|---|---|
rcount, ccount |
int |
行・列方向の最大サンプル数。データ点数がこれより多い場合、ダウンサンプリングされる(デフォルト値:50) |
rstride, cstride |
int |
ダウンサンプリングするときに飛ばすデータ点数 |
color |
str |
面の色 |
alpha |
float |
面の透明度 |
edgecolor |
str |
枠線の色 |
cmap |
str |
面のカラーマップ |
vmin, vmax |
float |
カラーマップ範囲の最小値、最大値 |
shade |
bool |
シェーディング(陰影)処理の有無(デフォルト: |
rcount
とrstride
は片方のみ指定できます。同様に、ccount
とcstride
も片方のみ指定できます。
データのダウンサンプリング#
rcount
, rstride
, ccount
, cstride
で描画する頂点の数を変更できます。
rcount=10
, ccount=10
として、描画点数をx, y軸方向にそれぞれ10点とした例を以下に示します。デフォルト値 (50) よりもメッシュが荒くなっていることが分かります。
fig, ax = plt.subplots(figsize=(6, 6), subplot_kw={'projection': '3d'})
ax.plot_surface(X, Y, Z, rcount=10, ccount=10)
ax.set_xlabel("x")
ax.set_ylabel("y")
ax.set_zlabel("z")
plt.show()

面の色#
color
オプションで面の色を指定できます。
fig, ax = plt.subplots(figsize=(6, 6), subplot_kw={'projection': '3d'})
ax.plot_surface(X, Y, Z, color="green")
ax.set_xlabel("x")
ax.set_ylabel("y")
ax.set_zlabel("z")
plt.show()

指定可能な色については以下のページを参照下さい。
面の色の透明度#
面の色の透明度を指定するには、alpha
オプションを使用します。0から1の範囲の値を取り、値が小さいほど透明になります(デフォルトは1)。以下にalpha=0.3
とした例を示します。
fig, ax = plt.subplots(figsize=(6, 6), subplot_kw={'projection': '3d'})
ax.plot_surface(X, Y, Z, alpha=0.3)
ax.set_xlabel("x")
ax.set_ylabel("y")
ax.set_zlabel("z")
plt.show()

枠線の色#
枠線の色をedgecolor
オプションで指定できます。
fig, ax = plt.subplots(figsize=(6, 6), subplot_kw={'projection': '3d'})
ax.plot_surface(X, Y, Z, edgecolor="black")
ax.set_xlabel("x")
ax.set_ylabel("y")
ax.set_zlabel("z")
plt.show()

カラーマップ#
cmap
オプションで面のカラーマップを指定できます。z軸の値に応じて面の色が変化します。
fig, ax = plt.subplots(figsize=(6, 6), subplot_kw={'projection': '3d'})
ax.plot_surface(X, Y, Z, cmap="Blues")
ax.set_xlabel("x")
ax.set_ylabel("y")
ax.set_zlabel("z")
plt.show()

指定可能なカラーマップについては以下のページを参照下さい。
カラーバーを表示する場合、plt.colorbar
を使用します。ax.pcolor
の戻り値はPolyCollection
というクラスのオブジェクトです。これをplt.colorbar
の最初の引数とします。また、ax
オプションにカラーバーを表示するグラフ(ここではax
)を指定します。
fig, ax = plt.subplots(figsize=(8, 5), subplot_kw={'projection': '3d'})
mappable = ax.plot_surface(X, Y, Z, cmap="Blues")
plt.colorbar(mappable, ax=ax)
ax.set_xlabel("x")
ax.set_ylabel("y")
ax.set_zlabel("z")
fig.tight_layout()
plt.show()

表示するカラーマップの範囲を固定したい場合、最小値と最大値をそれぞれvmin
, vmax
で指定します。
カラーバーにラベルを付ける場合、plt.colorbar
の戻り値を取得(以下ではcbar
としています)し、この戻り値のset_label
メソッドを使用します。
fig, ax = plt.subplots(figsize=(8, 5), subplot_kw={'projection': '3d'})
mappable = ax.plot_surface(X, Y, Z, cmap="Blues")
cbar = plt.colorbar(mappable, ax=ax)
cbar.set_label('Value')
ax.set_xlabel("x")
ax.set_ylabel("y")
ax.set_zlabel("z")
fig.tight_layout()
plt.show()

シェーディング(陰影)#
ax.plot_surface()
メソッドのshade
オプションでシェーディング(陰影)処理を行うか指定できます。True
(デフォルト)の場合はシェーディング処理を行います。なお、cmap
オプションでカラーマップを指定した場合、shade=False
となります。
fig, ax = plt.subplots(figsize=(6, 6), subplot_kw={'projection': '3d'})
ax.plot_surface(X, Y, Z, shade=True)
ax.set_xlabel("x")
ax.set_ylabel("y")
ax.set_zlabel("z")
ax.set_title("shade=True")
plt.show()
fig, ax = plt.subplots(figsize=(6, 6), subplot_kw={'projection': '3d'})
ax.plot_surface(X, Y, Z, shade=False)
ax.set_xlabel("x")
ax.set_ylabel("y")
ax.set_zlabel("z")
ax.set_title("shade=False")
plt.show()

